Major Client
合作伙伴







产品展示
Aluminum Based-PCB
click me : Aluminum base pcb effect diagram
Description and
Application
Aluminum base copper-clad
laminate have excellent flame retardant,high
mechanical strength,dimensional
stability etc. Especially it has very good heat sink,electromagnetic
shielding and solder float.
It’s
widely used for the modifier and sparker on fire for
motorcycle and mobile,power LED,sound
box, power supply module and
acoustics shielding system etc.
Note:HUADING
specially produces Metal Base Copper-Clad Laminates,and
our products have been compiled series with all complete
specifications.
●The type and specification of
Aluminum based Laminates HDAL-01,HDAL-04-A,HDAL-05etc.and
0.8mm , 1.0mm , 1.5mm , 2.0mm , 3.0mm etc. ●
thickness of the copper:18um,35um,70um,105um,140um..
Base size: 330mm by 380mm (13〞by
15〞); 500mm ×
600mm (20〞×24〞);
380mm × 660mm
(15〞×26〞)
HD-MC04 Aluminum-based PCB Technical Data sheet
Test base :
HD-MC04 Aluminum-based PCB
Thickness of copper:35um
Dielectric layer : 120um-130um
Cu base: 1.6mm
The result of the test:
|
No |
Test item |
U. |
Assay |
|
|
1 |
Peel Strength |
A |
N/mm |
1.5 |
|
After thermal stress(260℃) |
N/mm |
1.3 |
||
|
2 |
Blister test After Thermal stress |
/ |
(288℃,2min) No Delamination,No blister |
|
|
3 |
Thermal resistance |
℃/W |
0.45 |
|
|
4 |
Thermal-conductive Factor |
W/m·k |
2.2 |
|
|
5 |
Flammability(A) |
/ |
FV-0 |
|
|
6 |
Surface Resistivity |
A |
MΩ
|
3.68×107 |
|
Constant humidity treatment(25℃~65℃, RH:90%~98%,20 circulate) |
3.39×106 |
|||
|
7 |
Volume Resistivity |
A |
MΩ
|
4.2×108 |
|
Constant humidity treatment(25℃~65℃, RH:90%~98%,20 circulate) |
3.17×107 |
|||
|
8 |
Dielectric Breakdown AC(leakage 5mA) |
KV |
6 |
|
|
9 |
Dielectric constant(1MHZ)(40℃,93%,96h) |
/ |
4.24 |
|
|
10 |
Dielectric dissipation factor (1MHZ)(40℃,93%,96h) |
/ |
0.03 |
|
|
11 |
CTI |
V |
600 |
|
|
12 |
Operating Breakdown (AC) |
V |
500 |
|
|
13 |
Glass transition |
℃ |
125 |
|
|
14 |
Thickness |
um |
120 |
|
Method Description
1- Optical 2- Internal TO-220 test RD2018 3- Calculation from ASTM 5470 4-Extended ASTM 5470 5-ASTM D149 6-ASTM D150 7-Internal MDSC test RD2014 8-UL 746E 9-ASTM D2861 10- CPCA 4105-2010
Note: For applications with an expected voltage over 480 Volts AC, HUADING recommends a dielectric thickness greater than 0.003”(76um)
Note: Maximum test voltage is a function of material and circuit design.Typical proof test not represent the maximum.
Note: Circuit design is the most important consideration for determining safety agency compliance.
HD-MC06 Aluminum-based PCB Technical Data sheet
Test base :
HD-MC06 Aluminum-based PCB
Thickness of the copper:35um
Dielectric layer:120um-130um
Thickness of the aluminum-base: 1.6mm
The result of the test:
|
No |
Test item |
U. |
Assay |
|
|
1 |
Peel strength |
A |
N/mm |
1.4 |
|
After thermal stress(260℃) |
N/mm |
1.2 |
||
|
2 |
Blister test After Thermal stress |
/ |
(300℃,2min) No Delamination, No Blister |
|
|
3 |
Thermal resistance |
℃/W |
0.4 |
|
|
4 |
Thermal-conductive Factor |
W/m·k |
2.5 |
|
|
5 |
Flammability(A) |
/ |
FV-0 |
|
|
6 |
Surface Resistivity |
A |
MΩ
|
3.5×107 |
|
Constant humidity treatment(25℃~65℃, RH:90%~98%,20 circulate) |
3.38×106 |
|||
|
7 |
Volume Resistivity |
A |
MΩ
|
4.3×108 |
|
Constant humidity treatment(25℃~65℃, RH:90%~98%,20 circulate) |
3.2×107 |
|||
|
8 |
Dielectric Breakdown AC(leakage 5mA) |
KV |
6 |
|
|
9 |
Dielectric constant (1MHZ)(40℃,93%,96h) |
/ |
4.1 |
|
|
10 |
Dielectric dissipation factor (1MHZ)(40℃,93%,96h) |
/ |
0.031 |
|
|
11 |
CTI |
V |
600 |
|
|
12 |
Operating Breakdown (AC) |
V |
500 |
|
|
13 |
Glass transition |
℃ |
130 |
|
|
14 |
Thickness |
Um |
120 |
|
Method Description
1- Optical 2- Internal TO-220 test RD2018 3- Calculation from ASTM 5470 4-Extended ASTM 5470 5-ASTM D149 6-ASTM D150 7-Internal MDSC test RD2014 8-UL 746E 9-ASTM D2861 10- CPCA 4105-2010
Note: For applications with an expected voltage over 480 Volts AC,HUADING recommends a dielectric thickness greater than 0.003”(76um)
Note: Maximum test voltage is a function of material and circuit design.Typical proof test not represent the maximum.
Note: Circuit design is the most important consideration for determining safety agency compliance.
Plant
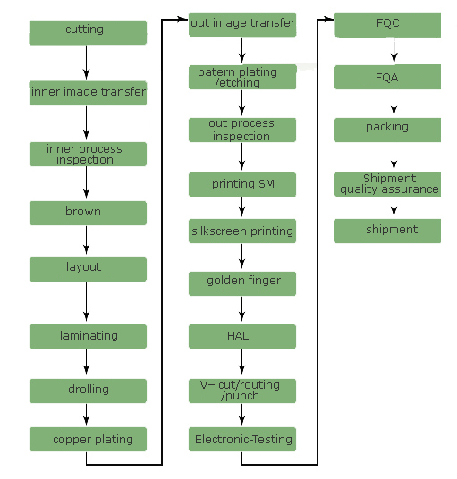
Aluminum Based-PCB Ordinary plate flow
|